项目概况
麻将胡了2清远校区2#配电房发电机房新建及4#配电房装备用房室外生涯给水箱增设工程 招标项目的潜在投标人应在广州市越秀区广州大道中599号第八层803单位获取招标文件,,并于2020年12月02日 10点00分(北京时间)前递交投标文件。。。
一、项目基本情形
项目编号:::TC209408D
项目名称:::麻将胡了2清远校区2#配电房发电机房新建及4#配电房装备用房室外生涯给水箱增设工程
预算金额:::81.7450000 万元(人民币)
最高限价(若有):::81.7450000 万元(人民币)
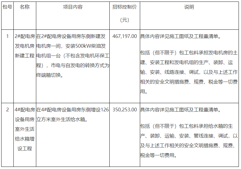
采购需求:::
1. 本项目划分2个标段。。。投标人可以对其中恣意一个或所有标段举行整体投标,,不允许只对简单标段内的部分内容举行投标,,允许兼中。。。投标人同时对招标文件中多个标段举行投标的,,其投标文件的体例应按每个标段的要求划分装订和封装。。。
子包1(招标编号:::TC209408D/1):::麻将胡了2清远校区2#配电房发电机房新建工程
子包2(招标编号:::TC209408D/2):::麻将胡了2清远校区4#配电房装备用房室外生涯给水箱增设工程

条约推行限期:::条约签署起45个日历天内完成
本项目( 不接受 )联合体投标。。。
二、申请人的资格要求:::
1.知足《中华人民共和国政府采购法》第二十二条划定;;
2.落实政府采购政策需知足的资格要求:::
按相关规则要求
3.本项目的特定资格要求:::子包1:::(1)投标人必需是在中华人民共和国境内注册的有正当谋划资格的海内自力法人;;(2)投标人必需具备国家电监会揭晓的承装(修、试)电力设施允许证;;并具有承装类五级(或以上),,承修类五级(或以上)及承试类五级(或以上)资质;;(3)投标人必需具有电力施工总承包三级(或以上)资质,,或输变电工程专业承包三级(或以上)资质;;(4)本项目不接受联合体投标。。。子包2:::(1)投标人必需是在中华人民共和国境内注册的有正当谋划资格的海内自力法人;;(2)具备市政公用工程施工总承包三级(或以上)资质;;(3)本项目不接受联合体投标。。。注:::资质内容凭证建市[2014]159号文公布的新版《修建业企业资质标准》中对应的资质种别及品级的承包工程规模和《住房城乡建设部关于修建业企业资质治理有关问题的通知》(建市[2015]154号)、《住房城乡建设部关于简化修建业企业资质标准部分指标的通知》(建市[2016]226号)、《广东省住房和城乡建设厅关于印发修建业企业等资质治理“放管服”刷新试点实验意见的通知》(粤建规范〔2018〕7号)、《广州市住房和城乡建设局关于信用优异修建业企业直接批准专业承包资质和扩大承包工程规模的通知》(穗住建〔2019〕437号)的要求设置。。。招标内容含有设计要求,,且设计要求仅为深化设计的,,在投标人的资质设置要求中,,不允许设置设计资质要求。。。
三、获取招标文件
时间:::2020年11月11日 至 2020年11月17日,,天天上午9:00至12:00,,下昼14:00至17:00。。。(北京时间,,法定节沐日除外)
所在:::广州市越秀区广州大道中599号第八层803单位
方式:::购置招标文件须现场报名,,报名需提供营业执照复印件、法定代表人证实书和法定代表人授权委托书,,须加盖公章。。。投标人必需向招标署理机构购置招标文件,,未向招标署理机构购置招标文件的投标人均无资格加入投标。。。
售价:::¥300.0 元,,本通告包括的招标文件售价总和
四、提交投标文件阻止时间、开标时间和所在
提交投标文件阻止时间:::2020年12月02日 10点00分(北京时间)
开标时间:::2020年12月02日 10点00分(北京时间)
所在:::广州市越秀区广州大道中599号第八层803单位
五、通告限期
自本通告宣布之日起5个事情日。。。
六、其他增补事宜
无
七、对本次招标提出询问,,请按以下方式联系。。。
1.采购人信息
名 称:::麻将胡了2
地点:::广州市天河区沙太南路113号
联系方式:::陈先生020-37198547
2.采购署理机构信息
名 称:::中招国际招标有限公司
地 址:::广州市越秀区广州大道中599号第八层803单位
联系方式:::李工020-83516212
3.项目联系方式
项目联系人:::陈先生
电 话::: 020-37198547
通告泉源:::中国政府采购网 http://www.ccgp.gov.cn/cggg/dfgg/gkzb/202011/t20201110_15402816.htm