ÏîÄ¿¸Å¿ö
Â齫ºúÁË2ÇåÔ¶Ð£Çø2#Åäµç·¿·¢µç»ú·¿Ð½¨¼°4#Åäµç·¿×°±¸Ó÷¿ÊÒÍâÉúÑĸøË®ÏäÔöÉ蹤³Ì ÕбêÏîÄ¿µÄDZÔÚͶ±êÈËÓ¦ÔÚ¹ãÖÝÊÐÔ½ÐãÇø¹ãÖÝ´óµÀÖÐ599ºÅµÚ°Ë²ã803µ¥Î»»ñÈ¡ÕбêÎļþ£¬£¬²¢ÓÚ2020Äê12ÔÂ02ÈÕ 10µã00·Ö£¨±±¾©Ê±¼ä£©Ç°µÝ½»Í¶±êÎļþ¡£¡£¡£¡£¡£
Ò»¡¢¡¢ÏîÄ¿»ù±¾ÇéÐÎ
ÏîÄ¿±àºÅ£º£ºTC209408D
ÏîÄ¿Ãû³Æ£º£ºÂ齫ºúÁË2ÇåÔ¶Ð£Çø2#Åäµç·¿·¢µç»ú·¿Ð½¨¼°4#Åäµç·¿×°±¸Ó÷¿ÊÒÍâÉúÑĸøË®ÏäÔöÉ蹤³Ì
Ô¤Ëã½ð¶î£º£º81.7450000 ÍòÔª£¨ÈËÃñ±Ò£©
×î¸ßÏÞ¼Û£¨ÈôÓУ©£º£º81.7450000 ÍòÔª£¨ÈËÃñ±Ò£©
²É¹ºÐèÇ󣺣º
1. ±¾ÏîÄ¿»®·Ö2¸ö±ê¶Î¡£¡£¡£¡£¡£Í¶±êÈË¿ÉÒÔ¶ÔÆäÖÐí§ÒâÒ»¸ö»òËùÓбê¶Î¾ÙÐÐÕûÌåͶ±ê£¬£¬²»ÔÊÐíÖ»¶Ô¼òµ¥±ê¶ÎÄڵIJ¿·ÖÄÚÈݾÙÐÐͶ±ê£¬£¬ÔÊÐí¼æÖС£¡£¡£¡£¡£Í¶±êÈËͬʱ¶ÔÕбêÎļþÖжà¸ö±ê¶Î¾ÙÐÐͶ±êµÄ£¬£¬ÆäͶ±êÎļþµÄÌåÀýÓ¦°´Ã¿¸ö±ê¶ÎµÄÒªÇó»®·Ö×°¶©ºÍ·â×°¡£¡£¡£¡£¡£
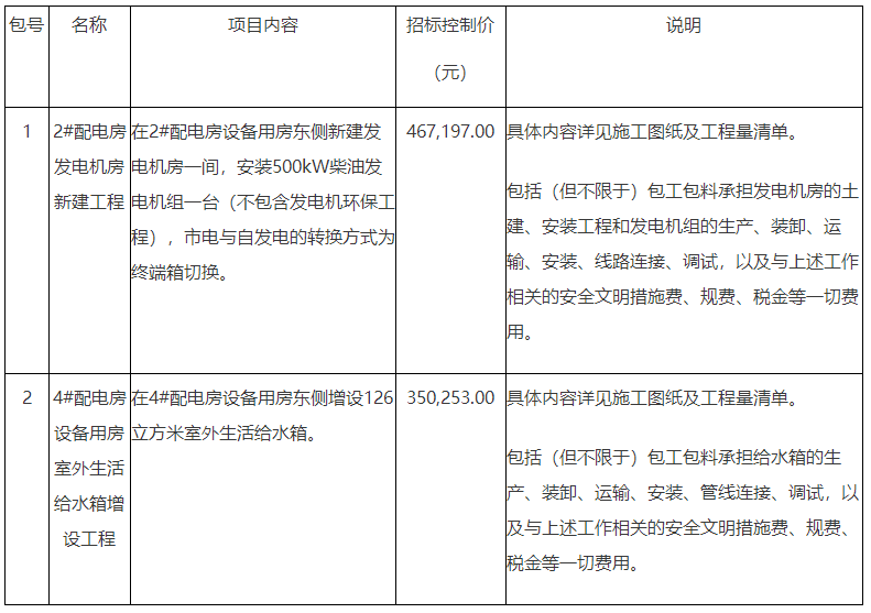
×Ó°ü1£¨Õбê±àºÅ£º£ºTC209408D/1£©£º£ºÂ齫ºúÁË2ÇåÔ¶Ð£Çø2#Åäµç·¿·¢µç»ú·¿Ð½¨¹¤³Ì
×Ó°ü2£¨Õбê±àºÅ£º£ºTC209408D/2£©£º£ºÂ齫ºúÁË2ÇåÔ¶Ð£Çø4#Åäµç·¿×°±¸Ó÷¿ÊÒÍâÉúÑĸøË®ÏäÔöÉ蹤³Ì

ÌõÔ¼ÍÆÐÐÏÞÆÚ£º£ºÌõԼǩÊðÆð45¸öÈÕÀúÌìÄÚÍê³É
±¾ÏîÄ¿( ²»½ÓÊÜ )ÁªºÏÌåͶ±ê¡£¡£¡£¡£¡£
¶þ¡¢¡¢ÉêÇëÈ˵Ä×ʸñÒªÇ󣺣º
1.Öª×ã¡¶ÖлªÈËÃñ¹²ºÍ¹úÕþ¸®²É¹º·¨¡·µÚ¶þÊ®¶þÌõ»®¶¨£»£»
2.ÂäʵÕþ¸®²É¹ºÕþ²ßÐèÖª×ãµÄ×ʸñÒªÇ󣺣º
°´Ïà¹Ø¹æÔòÒªÇó
3.±¾ÏîÄ¿µÄÌØ¶¨×ʸñÒªÇ󣺣º×Ó°ü1£º£º£¨1£©Í¶±êÈ˱ØÐèÊÇÔÚÖлªÈËÃñ¹²ºÍ¹ú¾³ÄÚ×¢²áµÄÓÐÕýµ±Ä±»®×ʸñµÄº£ÄÚ×ÔÁ¦·¨ÈË£»£»£¨2£©Í¶±êÈ˱ØÐè¾ß±¸¹ú¼Òµç¼à»á½ÒÏþµÄ³Ð×°(ÐÞ¡¢¡¢ÊÔ)µçÁ¦ÉèÊ©ÔÊÐíÖ¤£»£»²¢¾ßÓгÐ×°ÀàÎå¼¶£¨»òÒÔÉÏ£©£¬£¬³ÐÐÞÀàÎå¼¶£¨»òÒÔÉÏ£©¼°³ÐÊÔÀàÎå¼¶£¨»òÒÔÉÏ£©×ÊÖÊ£»£»£¨3£©Í¶±êÈ˱ØÐè¾ßÓеçÁ¦Ê©¹¤×ܳаüÈý¼¶£¨»òÒÔÉÏ£©×ÊÖÊ£¬£¬»òÊä±äµç¹¤³Ìרҵ³Ð°üÈý¼¶£¨»òÒÔÉÏ£©×ÊÖÊ£»£»£¨4£©±¾ÏîÄ¿²»½ÓÊÜÁªºÏÌåͶ±ê¡£¡£¡£¡£¡£×Ó°ü2£º£º£¨1£©Í¶±êÈ˱ØÐèÊÇÔÚÖлªÈËÃñ¹²ºÍ¹ú¾³ÄÚ×¢²áµÄÓÐÕýµ±Ä±»®×ʸñµÄº£ÄÚ×ÔÁ¦·¨ÈË£»£»£¨2£©¾ß±¸ÊÐÕþ¹«Óù¤³ÌÊ©¹¤×ܳаüÈý¼¶£¨»òÒÔÉÏ£©×ÊÖÊ£»£»£¨3£©±¾ÏîÄ¿²»½ÓÊÜÁªºÏÌåͶ±ê¡£¡£¡£¡£¡£×¢£º£º×ÊÖÊÄÚÈÝÆ¾Ö¤½¨ÊÐ[2014]159ºÅÎĹ«²¼µÄа桶ÐÞ½¨ÒµÆóÒµ×ÊÖʱê×¼¡·ÖжÔÓ¦µÄ×ÊÖÊÖÖ±ð¼°Æ·¼¶µÄ³Ð°ü¹¤³Ì¹æÄ£ºÍ¡¶×¡·¿³ÇÏ罨É貿¹ØÓÚÐÞ½¨ÒµÆóÒµ×ÊÖÊÖÎÀíÓйØÎÊÌâµÄ֪ͨ¡·£¨½¨ÊÐ[2015]154ºÅ£©¡¢¡¢¡¶×¡·¿³ÇÏ罨É貿¹ØÓÚ¼ò»¯ÐÞ½¨ÒµÆóÒµ×ÊÖʱê×¼²¿·ÖÖ¸±êµÄ֪ͨ¡·(½¨ÊÐ[2016]226ºÅ)¡¢¡¢¡¶¹ã¶«Ê¡×¡·¿ºÍ³ÇÏ罨ÉèÌü¹ØÓÚÓ¡·¢ÐÞ½¨ÒµÆóÒµµÈ×ÊÖÊÖÎÀí¡°·Å¹Ü·þ¡±Ë¢ÐÂÊÔµãʵÑéÒâ¼ûµÄ֪ͨ¡·£¨ÔÁ½¨¹æ·¶¡²2018¡³7ºÅ£©¡¢¡¢¡¶¹ãÖÝÊÐס·¿ºÍ³ÇÏ罨Éè¾Ö¹ØÓÚÐÅÓÃÓÅÒìÐÞ½¨ÒµÆóÒµÖ±½ÓÅú׼רҵ³Ð°ü×ÊÖʺÍÀ©´ó³Ð°ü¹¤³Ì¹æÄ£µÄ֪ͨ¡·£¨Ëëס½¨¡²2019¡³437ºÅ£©µÄÒªÇóÉèÖᣡ£¡£¡£¡£ÕбêÄÚÈݺ¬ÓÐÉè¼ÆÒªÇ󣬣¬ÇÒÉè¼ÆÒªÇó½öΪÉÉè¼ÆµÄ£¬£¬ÔÚͶ±êÈ˵Ä×ÊÖÊÉèÖÃÒªÇóÖУ¬£¬²»ÔÊÐíÉèÖÃÉè¼Æ×ÊÖÊÒªÇ󡣡£¡£¡£¡£
Èý¡¢¡¢»ñÈ¡ÕбêÎļþ
ʱ¼ä£º£º2020Äê11ÔÂ11ÈÕ ÖÁ 2020Äê11ÔÂ17ÈÕ£¬£¬ÌìÌìÉÏÎç9:00ÖÁ12:00£¬£¬ÏÂÖç14:00ÖÁ17:00¡£¡£¡£¡£¡££¨±±¾©Ê±¼ä£¬£¬·¨¶¨½ÚãåÈÕ³ýÍ⣩
ËùÔÚ£º£º¹ãÖÝÊÐÔ½ÐãÇø¹ãÖÝ´óµÀÖÐ599ºÅµÚ°Ë²ã803µ¥Î»
·½Ê½£º£º¹ºÖÃÕбêÎļþÐëÏÖ³¡±¨Ãû£¬£¬±¨ÃûÐèÌṩӪҵִÕÕ¸´Ó¡¼þ¡¢¡¢·¨¶¨´ú±íÈË֤ʵÊéºÍ·¨¶¨´ú±íÈËÊÚȨίÍÐÊ飬£¬Ðë¼Ó¸Ç¹«Õ¡£¡£¡£¡£¡£Í¶±êÈ˱ØÐèÏòÕбêÊðÀí»ú¹¹¹ºÖÃÕбêÎļþ£¬£¬Î´ÏòÕбêÊðÀí»ú¹¹¹ºÖÃÕбêÎļþµÄͶ±êÈ˾ùÎÞ×ʸñ¼ÓÈëͶ±ê¡£¡£¡£¡£¡£
ÊÛ¼Û£º£º£¤300.0 Ôª£¬£¬±¾Í¨¸æ°üÀ¨µÄÕбêÎļþÊÛ¼Û×ܺÍ
ËÄ¡¢¡¢ÌύͶ±êÎļþ×èֹʱ¼ä¡¢¡¢¿ª±êʱ¼äºÍËùÔÚ
ÌύͶ±êÎļþ×èֹʱ¼ä£º£º2020Äê12ÔÂ02ÈÕ 10µã00·Ö£¨±±¾©Ê±¼ä£©
¿ª±êʱ¼ä£º£º2020Äê12ÔÂ02ÈÕ 10µã00·Ö£¨±±¾©Ê±¼ä£©
ËùÔÚ£º£º¹ãÖÝÊÐÔ½ÐãÇø¹ãÖÝ´óµÀÖÐ599ºÅµÚ°Ë²ã803µ¥Î»
Îå¡¢¡¢Í¨¸æÏÞÆÚ
×Ô±¾Í¨¸æÐû²¼Ö®ÈÕÆð5¸öÊÂÇéÈÕ¡£¡£¡£¡£¡£
Áù¡¢¡¢ÆäËûÔö²¹ÊÂÒË
ÎÞ
Æß¡¢¡¢¶Ô±¾´ÎÕбêÌá³öѯÎÊ£¬£¬Çë°´ÒÔÏ·½Ê½ÁªÏµ¡£¡£¡£¡£¡£
1.²É¹ºÈËÐÅÏ¢
Ãû ³Æ£º£ºÂ齫ºúÁË2
µØµã£º£º¹ãÖÝÊÐÌìºÓÇøÉ³Ì«ÄÏ·113ºÅ
ÁªÏµ·½Ê½£º£º³ÂÏÈÉú020-37198547
2.²É¹ºÊðÀí»ú¹¹ÐÅÏ¢
Ãû ³Æ£º£ºÖÐÕйú¼ÊÕбêÓÐÏÞ¹«Ë¾
µØ Ö·£º£º¹ãÖÝÊÐÔ½ÐãÇø¹ãÖÝ´óµÀÖÐ599ºÅµÚ°Ë²ã803µ¥Î»
ÁªÏµ·½Ê½£º£ºÀ020-83516212
3.ÏîÄ¿ÁªÏµ·½Ê½
ÏîÄ¿ÁªÏµÈË£º£º³ÂÏÈÉú
µç »°£º£º 020-37198547
ͨ¸æÈªÔ´£º£ºÖйúÕþ¸®²É¹ºÍøhttp://www.ccgp.gov.cn/cggg/dfgg/gkzb/202011/t20201110_15402816.htm